ul. Urzędnicza 45
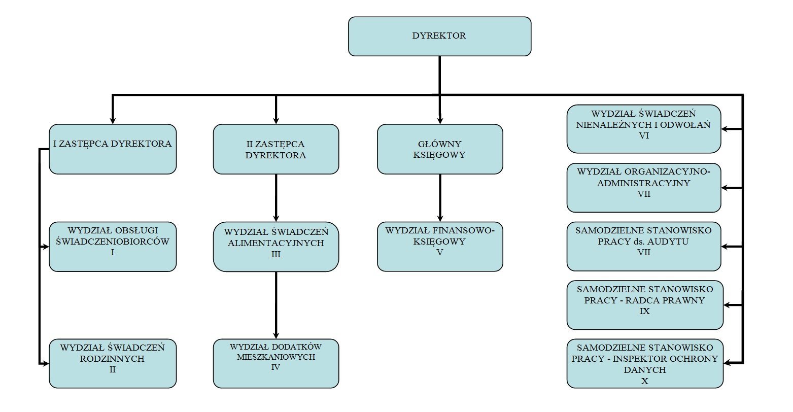
Dyrektor Centrum Świadczeń Socjalnych w Łodzi - Agnieszka Łukasik
tel.: (42) 638-59-68, pok. 316
Z-ca Dyrektora Centrum Świadczeń Socjalnych w Łodzi - Katarzyna Kałuziak
tel.: (42) 638-59-68, pok. 301
p.o. Z-cy Dyrektora Centrum Świadczeń Socjalnych w Łodzi- Katarzyna Ciepłucha-Malanowska
tel.: (42) 638-59-68, pok. 318
Sekretariat
tel.: (42) 638-59-68 pok. 317
Dyrektor Centrum przyjmuje interesantów w każdy wtorek od godziny 9:00 do 12:00 oraz od 14:00 do 17:00.
Termin wizyty należy ustalić telefonicznie za pośrednictwem Sekretariatu Centrum.

